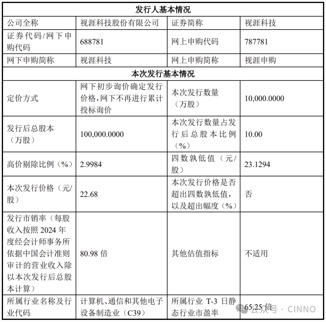
3 月 16 日,硅基 OLED 微显示龙头视涯科技(688781)开启科创板申购,网上申购代码 787781。本次发行价 22.68 元 / 股,摊薄后静态市销率 80.98 倍,高于行业均值,发行人及联席主承销商提示投资者关注投资风险。

本次发行最终战略配售数量为 2614.8144 万股,占发行总量的 26.15%。回拨机制启动前,网下发行数量为 5985.1856 万股,网上发行数量为 1400 万股。
网下申购方面,有效报价投资者达 243 家,管理的配售对象共计 8858 个,有效拟申购数量总和达 19,913,080 万股,有效申购倍数为战略配售回拨前网下初始发行数量的 3,555.91 倍,网下申购时间为 3 月 16 日 9:30-15:00。
网上申购同步于 3 月 16 日进行,时间为 9:30-11:30、13:00-15:00,申购简称为 “视涯申购”,申购代码为 “787781”。参与网上申购的投资者需满足前 20 个交易日持有上海市场非限售A股股份和非限售存托凭证市值日均 1 万元以上的条件,申购数量为 500 股的整数倍,上限为 1.4 万股,中签投资者需在 3 月 18 日日终前完成资金缴纳。

招股说明书显示,微显示领域头部企业视涯科技卡位 XR 设备核心器件赛道,在业内率先建成全球首条 12 英寸硅基 OLED 规模量产产线,并攻克了强微腔、串扰截断、高光效叠层全彩等一系列核心技术。本次冲刺科创板,视涯科技拟募集资金约 20.15 亿元。其中,16.09 亿元将投向超高分辨率硅基 OLED 微型显示器件生产线扩建项目,4.06 亿元用于研发中心建设项目。
视涯科技是全球领先的微显示整体解决方案提供商,核心产品为硅基 OLED 微型显示屏,并为客户提供包括战略产品开发、光学系统和 XR 整体解决方案等增值服务。从股东结构来看,视涯科技的控股股东为上海箕山,实控人为顾铁。
来源:CINNO
投稿/爆料:tougao@youxituoluo.com
稿件/商务合作: 林南(微信 19250561593) 六六(微信 13138755620)
加入行业交流群:林南(微信 19250561593)
版权申明:本文经原作者授权发布,不代表VR陀螺立场,如需转载请直接联系原作者
元宇宙数字产业服务平台
下载「陀螺科技」APP,获取前沿深度元宇宙讯息