文/VR陀螺
2025年VR大空间仍保持着快速发展的趋势,落定项目与门店数量均在不断打破去年的纪录。据VR陀螺不完全统计,2025年全国共有近200个XR大空间项目落地,内容覆盖历史文化、影视/动漫/文学IP、科学探索、艺术等各个方面。只是值得一提的是,虽然2025年XR大空间有新的突破,但不少厂商反映就运营情况而言,不及2024年,很多项目在盈亏平衡点挣扎。
一方面,就用户而言对XR大空间体验的新鲜感已过,新用户又难以挖掘,项目的复购率问题仍是难以解决,导致很多商超类的项目运营数据平平;另一方面,集中于文旅类的XR大空间项目也并不如想象中那般光鲜,虽然落地文博类场馆拥有天然的客流量,但厂商很难能够保证项目落地后与场馆合作达成双赢局面。
在近200个大空间项目中,历史文化类题材仍占比最高,达38%;其次内容类IP相较于去年亦增长明显,占比达11%。在硬件设备上,PICO几乎独占了整个市场,下半年新上线的大空间项目采用的头显设备几乎都是PICO。据大千迷境表示,他们已经采购5900台PICO头显。还值得一提的是,除了AStation选择采用Apple Vision Pro以外,陆续也出现了其他厂商选择该款设备。
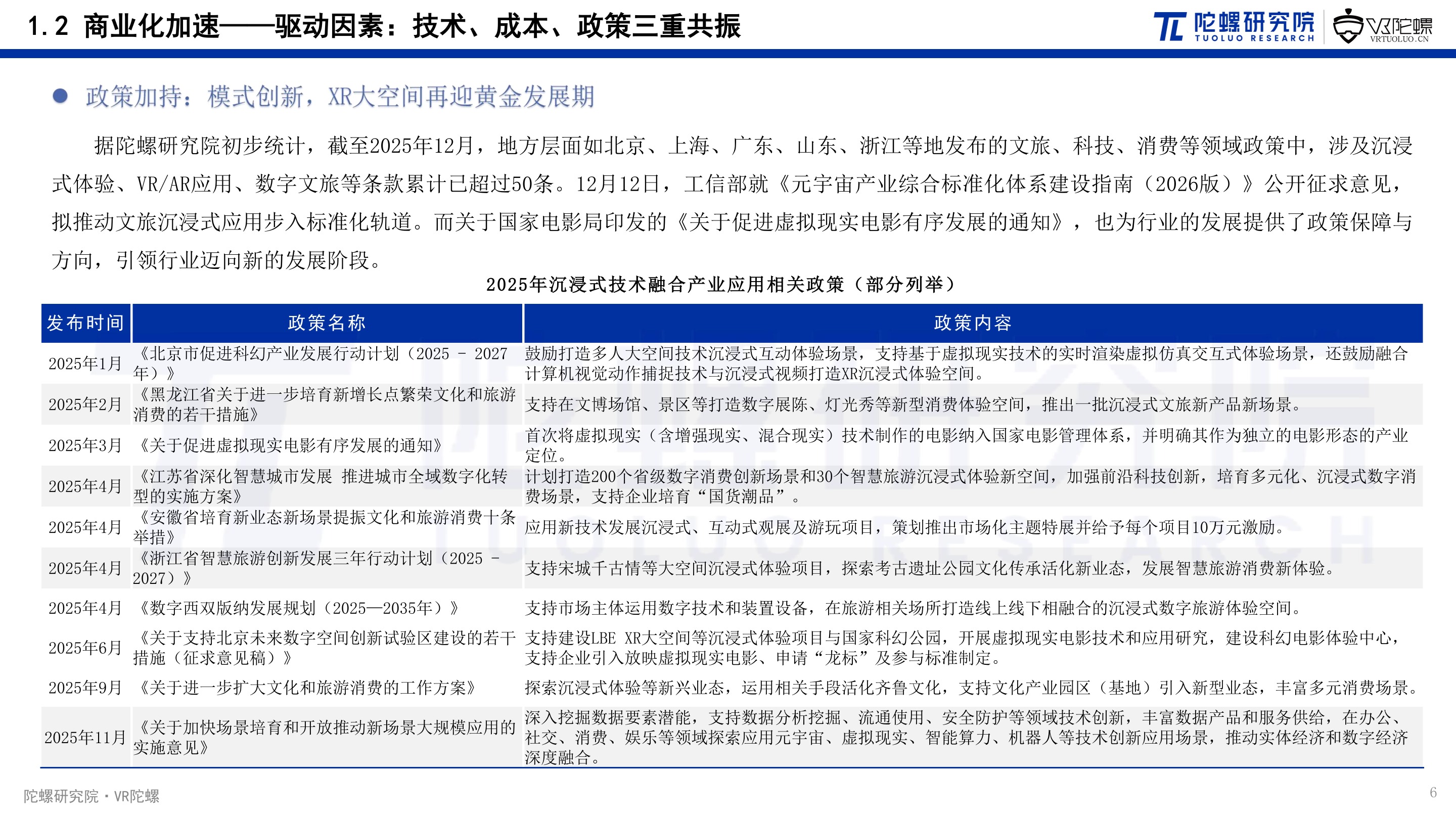
2025年XR厂商讨论最多的不再是坪效、盈利强等话题,转而变为虚拟电影、龙标、IP等关键词。随着国家电影局颁布虚拟电影“龙标”之后,XR厂商角逐“龙标”也上演了一场不小的竞争。对于XR大空间厂商而言,“龙标”不仅为行业定下了新的方向,还代表了一个新的趋势以及对未来行业发展的肯定。角逐“龙标”的背后,盯上的是更大的市场。
本报告数据统计时间截至2025年12月31日,共录入国内197个XR大空间项目,从内容类型、项目运营情况、技术应用等多个维度出发,详细分析 2025年XR大空间市场现状及未来发展研判等。
*报告全文共59页,票务相关数据来源大麦与猫眼以及其他公开平台,不涉及企业隐私。以下为节选内容:

















点击阅读原文或扫描二维码
可查看《市场洞察:XR大空间产业趋势与潜力分析——2025年度XR大空间产业报告》完整版

投稿/爆料:tougao@youxituoluo.com
稿件/商务合作: 林南(微信 19250561593) 六六(微信 13138755620)
加入行业交流群:林南(微信 19250561593)
版权申明:本文为VR陀螺原创,任何第三方未经授权不得转载。如需转载请联系微信:vrtuoluo233 申请授权,并在转载时保留转载来源、作者以及原文链接信息,不得擅自更改内容,违规转载法律必究。文中有图片、视频素材来自互联网或无法核实出处,如涉及版权问题,请联系本网站协商处理。
元宇宙数字产业服务平台
下载「陀螺科技」APP,获取前沿深度元宇宙讯息